Page 190 - 新司南——初中地理探究实践作业
P. 190
第三节 多样的文化
———做一名 “文化传播者”
课前导读
半坡遗址的典型建筑主要是半地穴式房屋ꎮ 半坡遗址处于黄河流域ꎬ 冬季比较寒
冷ꎬ 夏季炎热ꎬ 半地穴式的房屋冬暖夏凉ꎮ 河姆渡居民的房屋的特点与当地的自然环境
有关系: 干栏式建筑ꎬ 以木结构为主ꎮ 当地处于长江中下游地区ꎬ 气候温暖湿润ꎬ 这种
房屋利于通风防潮ꎮ
课中导学
行前研讨
联合国官方正式使用的语言有 6 种ꎬ 按英文字母顺序为阿拉伯语、 汉语、 英语、 法
语、 俄语、 西班牙语ꎮ
行中探索
一、 不同的语言和宗教
任务 1: 答案略
二、 不同的文化习俗
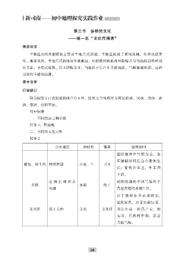
任务 2
分布地区 原材料 餐具 猜测原因
温带 海 洋 性 气 候 为 主ꎬ 全
年温暖湿润适合小麦的生
面包、 烤牛肉 欧洲西部 小麦、 牛 刀叉
长ꎻ 畜 牧 业 发 达ꎬ 牛 羊 肉
丰富ꎮ
亚 洲 东 部 和 东 雨热同期的季风气候利于
米饭 水稻 筷子
南部 高温高湿的水稻生长ꎮ
拉丁 美 洲 处 于 赤 道 附 近ꎬ
温度较高ꎬ 虫害比较厉害ꎬ
玉米饼 拉丁美洲 玉米 玉米饼 而玉 米 是 一 种 高 产 量ꎬ 耐
虫害ꎬ 喜 热 性 作 物ꎬ 适 合
当地气候ꎮ
2 4

